-
欢迎进入灵犀科技官方网站
欢迎进入灵犀科技官方网站
位置:网站首页 > 新闻中心 >
招商必看!多省份发布“十五五”规划,未来产业风向标独家解读!
2025年10月,《中共中央关于制定国民经济和社会发展第十五个五年规划的建议》(以下简称“十五五”)正式发布。此后,从京津冀到长三角,从粤港澳到中西部,全国十余个省市的“十五五”发展蓝图和规划也陆续公布,一场围绕产业布局的招商竞速赛正式鸣枪。
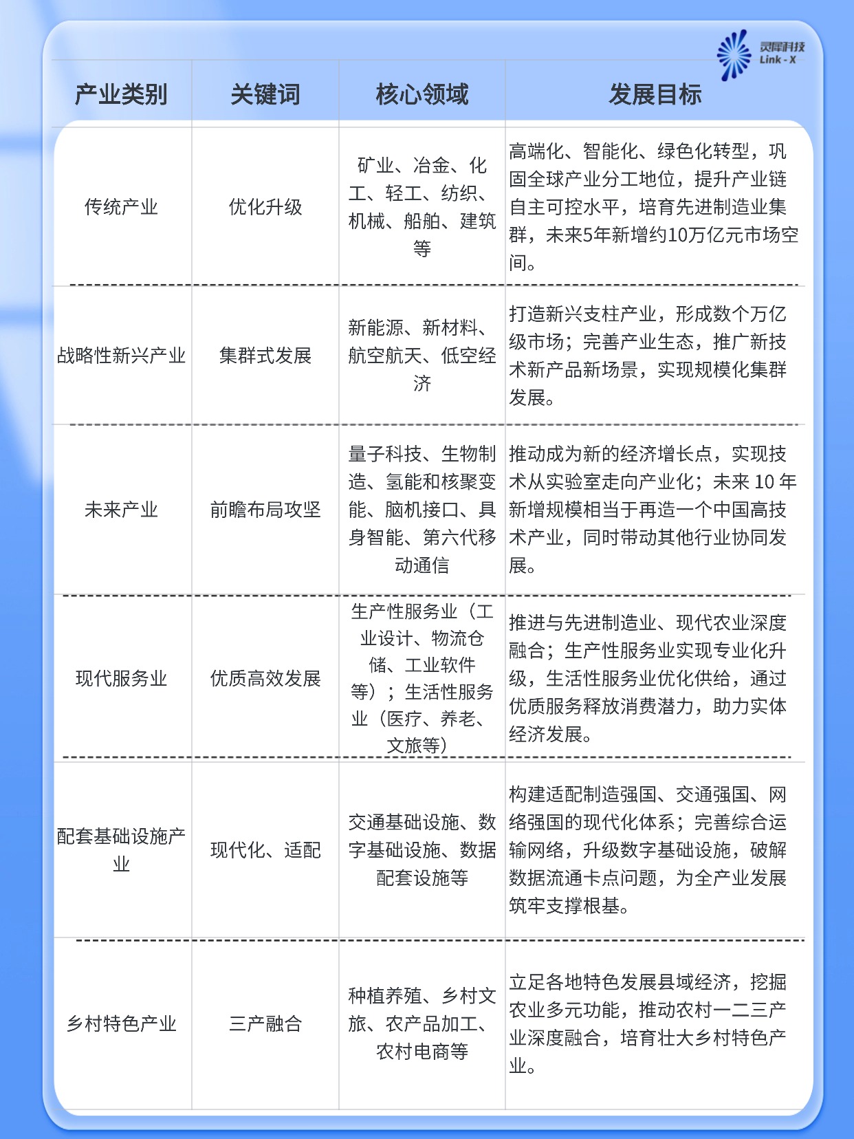
“十五五”规划勾勒了未来产业的 “国家清单” ,其战略目标直指推动产业迈向高端化、智能化、绿色化,以培育经济发展新动能,形成新质生产力。以下从产业类别、发展路径等维度解析:

这份顶层设计并非追求区域间产业结构的同一化,而是旨在构建 “全国一盘棋”下的差异化分工体系。国家层面通过在京津冀、长三角、粤港澳、成渝等优势区域建设未来产业先导区或试验区,引导创新资源与产业要素基于区域比较优势进行高效配置与梯度布局,形成区域协同、开放合作的产业空间格局。
在“十五五”规划的“国家清单”宏观指引下,各省市正基于自身资源禀赋与战略定位,将国家蓝图转化为精准的特色化实践,形成既相互协同又各有侧重的产业布局新格局。



● 京津冀协同发展:核心是北京科技创新研发、天津先进制造研发、河北产业转化的梯次布局,通过“五大行动”形成合力。
● 长三角一体化:关键在于产业与科技的一体化。通过共建产业集群、共享科创资源(如“两心同创”),构建从研发到市场的完整高效产业链。
● 粤港澳大湾区建设:核心优势在于 “一国两制”下的制度创新与高度国际化。通过深化规则衔接、机制对接,打造内外循环的战略支点,其产业协同更具市场驱动和国际化特征。
国家战略牵引区域协同,区域布局重塑产业生态,而最终的落地执行,则对传统的招商模式提出了前所未有的挑战与更高要求。产业竞争的本质,已从比拼优惠政策的“要素价格战”,升维至比拼系统能力的“生态运营战”。
在这一背景下,招商工作也正沿着“产业招商→资本招商→生态招商”的路径持续进化,其核心目标从引入单个企业,转变为培育根植于本地的创新网络与产业集群。这一过程的精细化、智能化需求日益凸显,技术赋能不再只是锦上添花,而是驱动这场范式革命的核心引擎。
传统招商依赖政策、土地与人脉的“三板斧”,属于“要素驱动”和“经验驱动”,难以匹配“十五五”规划对发展新质生产力和构建现代化产业体系的高要求。
“十五五”规划将人工智能(AI)置于战略前沿,其意义不仅在于将其作为招引的目标产业,更为革新招商工作本身提供了核心驱动力。
灵犀科技推出的首款面向政府/园区的招商大模型产品--“招商派”。它基于灵犀商业生态AI底座和百亿级的产业要素数据,实现招商目标企业精准推荐、线上线下协同触达和全周期闭环管理,以结果为导向,助力政府招商精准落地,赋能区域产业升级。
智能研判,精准定位产业招商清单
依托200+产业链大数据与AI算法,“招商派”能构建动态产业全景图谱,诊断区域产业发展现状与布局短板,精准识别“固链、强链、延链、补链”等核心需求。
平台结合独有的招商多元决策模型,综合考量产业链、供应链、税收与就业带动等12种关键因素,智能生成高匹配度的目标企业名单与科学招商策略,实现从“漫无目的”到“有的放矢”的转变。
进阶式触达与生态落地,保障项目高效转化
“招商派”基于覆盖100万+优质企业、20万+可触达企业及2000+产业生态伙伴的网络,构建了从初步触达到实地考察的“五步进阶式精准触达”体系,确保高效连接,将项目对接效率提升70%。
同时,平台依托掌握的2000+高投资意愿企业动态清单,可提供围绕新能源、新一代信息技术等10+热门产业的集群式导入服务,并联动产业投资基金等资源,提供从对接到落地的一站式闭环解决方案,助力实现从引入单个项目到构建产业生态的跨越。
“招商派”通过“数据 + AI + 全流程服务” 重构招商逻辑,将产业规划、区域战略与企业落地高效衔接,助力各地在培育新质生产力的进程中,走出一条定位更准、效率更高、生态更优的差异化发展道路。